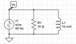
Circuit Theory/1Source Excitement/Example 10

Parallel RL circuit for example 10

Given:

Prior Work calculating Steady State/Particular Solution

Have already found the steady state/particular solution:

Or numerically:

Calculating the Transient/Homogeneous Solution

Need to find the transient/homogeneous solution to:

There is no IS .. this makes the homogeneous solution easy!

Guess:

Finding the time constant:

Dividing out A and the exponential:

Solving for the time constant:

Now see if it works:

Divide through by A, cancel L's

It works, therefore it must be the solution:

Determining the Constants

There are two constants. and come from any homogeneous solution to a non-homogeneous differential equation equation. These were not ignored in the steady state phasor solutions earlier, the fact that they were not being computed was pointed out.

There are two initial conditions that have to be true:

  1. The inductor terminal relationship has to be true at t=0
  2. initial current through the inductor is zero, thus is an open, thus all the current is going through the resistor

Finding the two initial Conditions

matlab code

Two equations are necessary to find A and C:

The inductor's terminal relationship has to be true:

We don't know what the inductor's current is, but we know it is 0 at t=0. So we have to solve the equation for iL and then set that equation equal to zero.

The other equation comes from the fact that all the source current is going through the resistor. The initial voltage across the resistor and inductor is determined only by the resistor. The inductor doesn't care about or influence the voltage. The inductor is only worried about maintaining it's energy level (which is assumed to be 0.) So the second equation is:

So

Summarizing the Results