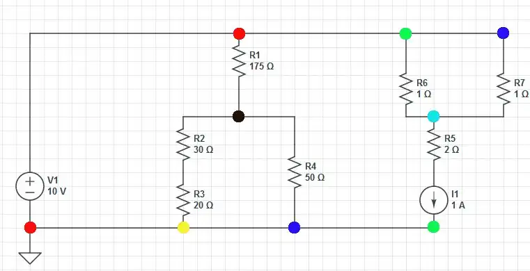
Circuit Theory/Circuit Basics/NodeQuiz

1

The top right red dot shares a node with which other dots?

(A) middle black and teal
(B) bottom red
(C) top blue, top green
(D) bottom yellow, bottom blue, bottom green

2

Which dots form the ground node?

(A) bottom row
(B) top row
(C) middle row
(D) right side

3

What is the relationship between the teal and black middle dots?

(A) same node
(B) nothing
(C) connect three wires
(D) connect through other components to ground