Circuit Theory/Circuit Definition/Cut Sets

Electrical Version of Cut Sets

The more general definition of Cut Set can be found in wikipedia.

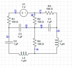
Original Circuit
5 junctions or nodes colored in, sacrifice one, 4 junction/node/cut set equations can be written
Labeling the currents
Cut set that results in an equation different than a tradional node: i6-i7-i2-i4=0
Cut set that results in an equation different than a tradional node: i1-i3-i4-i5=0
Cut set that results in an equation different than a tradional node: i3-i2-i8-i7=0