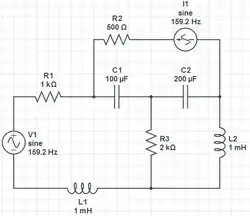
Complex 3R, 2L, 2C, voltage and current source circuit
Given that the voltage source is defined by
and the current source is defined by
, find all other voltages, currents and power of the sources.
Circuit marked up for analysis
Knowns, Unknowns and Equations
- Knowns:

- Unknowns:

- Equations:













Solutions and Analysis
- numeric solution calculated in the phasor domain
- simulation at circuitlab