Motivation and emotion/Book/2019/Perfectionism and depression
What is the relationship between perfectionism and depression?
Overview
"I'm a perfectionist". Have you heard someone say that before? Perhaps you can even recall yourself saying these words. Perfectionism could quite possibly be coined as 'everyone's favourite personality flaw'. It tends to be held up on a pedestal to imply hard work, success and achievement. While this sounds good, in reality it tends not to be the case. Perfectionism is often a never ending cycle of failing to meet impossible standards and a feeling of discontentment, that we are never good enough. Perfectionism can contribute to a range of pathologies including, depressive disorders such as major depressive disorder. This chapter examines at the relationship between perfectionism and major depressive disorder by answering the following focus questions:
Focus questions
- What is Major Depressive Disorder?
- What is Perfectionism?
- What is the relationship between the two?
- What are the signs perfectionism could be causing depression?
- How can someone seek help for either perfectionism and/or Major Depressive Disorder?

Depression
Depression is used to describe a range of mood disorders. The Diagnostic and Statistical Manual of Mental Disorders 5th Edition (DSM-5), serves as the current authoritative guide for professionals to diagnose mental disorders. It identifies eight depressive disorders including, disruptive mood dysregulation disorder, major depressive disorder, persistent depressive disorder (dysthymia), premenstrual dysphoric disorder, substance/medication-induced depressive disorder, depressive disorder due to another medical condition, other specified depressive disorder and unspecified depressive disorder. (American Psychiatric Association, 2013). Major depressive disorder, will be the focus of this chapter.
Symptoms of major depressive disorder
Major Depressive Disorder, also known as MDD causes a persistent feeling of sadness and a loss of interest in activities (American Psychiatric Association, 2013). MDD affects how an individual thinks, feels and behaves and can cause a variety of social, emotional and physical problems (American Psychiatric Association, 2013). Individual's may experience a one-off episode of depression or may experience multiple episodes throughout their life. According to the DSM–5, for an individual to be diagnosed with MDD:
"Five or more of the following symptoms during the same 2-week period and at least one of the symptoms should be either a depressed mood or a loss of interest or pleasure in an activity or interest previously enjoyed (American Psychiatric Association, 2013).
1. Depressed mood most of the day, nearly every day.
2. Markedly diminished interest or pleasure in all, or almost all, activities, nearly every day.
3. Significant weight loss or gain when not dieting, or decrease or increase in appetite nearly every day.
4. A slowing down of thought and a reduction of physical movement (observable by others, not merely subjective feelings of restlessness or being slowed down).
5. Fatigue or loss of energy nearly every day.
6. Feelings of worthlessness or excessive or inappropriate guilt nearly every day.
7. Diminished ability to think, concentrate, or indecisiveness, nearly every day.
8. Recurrent thoughts of death or suicidal ideation without specific plans. Suicide attempt or a specific plan for committing suicide" (American Psychiatric Association, 2013).
Causes of depression
Biological: MDD has been associated with dysfunction of several cortical and subcortical brain areas (Brunoi et al., 2012, Stagg., 2011). Studies have associated MDD with inter-hemispheric imbalances and hyperactive HPA axis' (Brunoni et al., 2012, Vanderhasselt et al., 2008) While not always the case, those who have a family history of mental illness, especially MDD are also more susceptible to being diagnosed with the condition at some point in their lives due to genetics (Brunoi et al., 2012).
Life Events: Stressful, new or unexpected life changes can trigger MDD (Assari et al., 2015). Loss of a loved one, a job, financial burden or challenging relationships can all contribute. Traumatic events, including sexual assault, rape, natural disasters and war can all cause bouts and symptoms of depressive disorders (Assari et al., 2015).
Physical or Mental Illness: Those who are already suffering from another mental disorder are also more likely to develop MDD. Those who are struggling with a long-term or deliberating physical illness are also at a higher risk.
Drug and Alcohol Use: Alcohol and drug use both been associated with the development of MDD (Satre et al., 2016). Studies have identified high co-occurrence with risky drinking (drinking more than the recommended amount) and depression (Roeloff et al, 2001, Satre et al., 2016, Sullivan, 2005). Drug addiction is also linked strongly with depressive symptoms (Satre et al., 2016).
Personality: There has been some consensus that personality can be well accounted for by five personality traits: Openness, Conscientiousness, Extraversion, Agreeableness and Neuroticism (Kendler et al., 2009). High levels of neuroticism is associated with the development of depressive disorders (Kendler et al., 2009, Xia et al., 2011). Perfectionism is associated with neuroticism and therefore, those who have high levels of perfectionistic traits, are also at a higher risk of developing depression (Dunkle et al., 2006).
Treatment and recovery
Psychological treatments include cognitive behavioural therapy (CBT), mindfulness-based cognitive therapy (MBCT), behaviour therapy and interpersonal therapy (IPT). These 'talk-based' therapies are either one-on-one with a psychologist or group based and help individuals manage their symptoms and make healthy changes. Physical treatments include pharmaceutical and medical options (Melrose., 2011). Anti-depressants, mood-stabilisers and major tranquillisers can be prescribed for MDD (Satre et al., 2016). Alternatively, for difficult to treat MDD, electroconvulsive therapy (ECT) or repetitive transcranial magnetic stimulation (rTMS) are possible treatment options (Brunoni et al., 2012). Alternative and self help treatment options can also be beneficial and include exercise, meditation and mindfulness to name a few (Ramell., 2004).
Perfectionism

While there is no standard definition for the term perfectionism, researchers have summarised a perfectionist as being a person who persistently sets extremely high and often unattainable standards for themselves (Asseraf et al., 2014). Perfectionism in psychology is classified as a personality trait and multi-dimensional characteristic (Stoeber., 2012). While there is no particular cause or reason that makes an individual a perfectionist, research has found several possibilities that may influence perfectionist behaviour including genetic predispositions, childhood experiences and relationships with parents and care-givers (Iranzo-Tatay et al., 2015).
Positive Effects
Perfectionism is associated with high achievement and mastery in a particular field (Bieling, Israeli and Antony, 2004). However, perfectionism can have both positive and negative effects to one's life.
"In a positive form, perfectionism can provide the driving energy which leads to great achievement. The meticulous attention to detail, necessary for scientific investigation, the commitment which pushes composers to keep working until the music realises the glorious sounds playing in the imagination, and the persistence which keeps great artists at their easels until their creation matches their conception all result from perfectionism" (Rodell, 1984).
Negative Effects
The negative consequences of perfectionism are associated with multiple health consequences including depressive disorders, such as MDD, anxiety disorders and obsessive compulsive disorder (OCD) to name a few (Dunkley et al., 2006) Perfectionism can cause harmful impacts on many different areas or domains in an individual's life. This can have social, emotional and physical implications. Some domains affected by perfectionism are:
- Workplace or school
- Social engagement
- Intimate relationships and friendships
- Physical appearance
- Environment and surroundings
Is there a relationship between depression and perfectionism?
Perfectionism is considered as both a personality trait and a way of thinking about particular behaviours (Melrose, 2011). Individuals who possess high levels of perfectionism have been shown to be especially susceptible to symptoms of MDD (Hawley et al., 2006). Perfectionism can cause highly self-critical behaviours and perceptions involving fear of being criticised or disapproved by others (Hawley et al., 2006). This can create obstacles in establishing interpersonal relationships (Zuroff et al., 1999) due to an avoidance of openness, intimacy and immature conflict resolution skills (Zuroff et al., 1995).
Hamachek in 1978 proposed there are two types of perfectionism (Hamachek., 1978). He argued individuals could be identified with normal perfectionism or neurotic perfectionism (Hamachek., 1978). Normal perfectionists pursue perfectionism but do not compromise their self-esteem and enjoyment in the process (Hamachek, 1978). Neurotic perfectionists, on the other hand strive for unattainable goals and feel incompetent and ashamed when unable to meet them (Hamachek., 1978). Neurotic perfectionism has been associated with the development of MDD (Xia, et al., 2011).
Hewitt and colleagues classified perfectionism into three sub-types: Self-oriented, Other-oriented and Socially prescribed, as shown below (Hewitt., 1996).Self-oriented perfectionists set and strive unrealistic goals for themselves and are highly self-critical of their own performance (Hewitt et al., 1996, Melrose., 2011). Other-oriented perfectionists have unrealistic expectations of others and often places harsh criticism on those around them (Hewitt et al., 1996). Socially prescribed perfectionists believe unrealistic standards have been placed on them by important people in their lives. They strive to meet to meet these expectations to be socially accepted (Hewitt et al., 1996). Hewitt and Flett believe those with perfectionist personalities require perfectionism in themselves or others and believe those around them will only accept absolute perfection (Hewitt et al., 1996). Continually striving for perfection may result in dissatisfaction as individuals fail to meet unrealistic standards (Melrose., 2011). This can predispose individuals to symptoms of MDD as they frequently feel inadequate (Melrose., 2011).
Hewitt and Flett, based off their three sub-types, devised a 45-item multidimensional perfectionism scale to assess individuals’ perfectionistic tendencies (Hawley et al., 2006, Hewitt et al., 1996). Research has used this scale to investigate links between sub-types and depression. Smith et al. (2020) found that socially prescribed perfectionism indirectly predicted MDD symptoms through the one's tendency to ruminate on negative or unhelpful thoughts and difficulty accepting the reality of the past.
|
Self-Oriented “When perfectionism is directed towards the self. Individuals place irrational importance on being perfect and have unrealistic standards and expectations of themselves. Individuals are extremely self-critical (Curran, 2016). "One of my goals is to be perfect in everything I do" (Hewitt et al, 1996). |
Other-Oriented "Instead of placing unrealistic standards of perfection on themselves, they place them on to others. Individuals have unreasonably high expectations of others and judge and evaluate them critically". "I have high expectations for the people who are important to me" (Hewitt et al., 1996). |
Socially Prescribed “Individuals believe their social context and environment is extremely demanding and those around them are critically judging them. Individuals believe that in order to seek and gain approval from their society, they must strive for and attain perfection (Curran et al, 2016).” "My family expects me to be perfect" (Hewitt et al., 1996). |

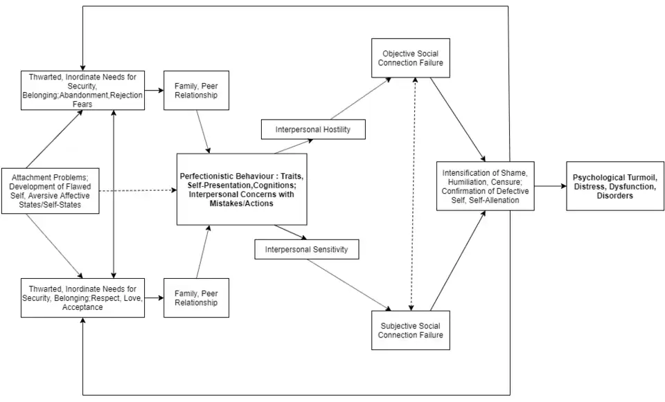
Roxborough created the Perfectionism Social Disconnection Model to depict the relationship between perfectionism and outcomes such as depression and suicidal intention (Roxborough et al., 2012). See Figure 1 (U3143168, 2019).
The model proposes individuals who believe others place unrealistic expectations on them to be perfect, possesses excessive need to appear perfect. This in-turn creates social disconnection, loneliness, feelings of inadequately and alienation (Roxborough et al., 2012). This can lead to depression and suicidal intention. For a visual description of this, refer to Figure 2. Furthermore, this model can be extended to those who feel high levels of social disconnection and may be overrepresented by those who suicide without any warning signals from those around them (Roxborough et al., 2012).

Rice and colleagues claim there are three combinations of perfectionism: High perfectionism, unhealthy perfectionism and non-perfectionism (Rice et al., 2007). Individuals can fall into either combination depending on the interactions of both perfectionistic strivings and perfectionistic concerns (Rice et al., 2007, Smith et al., 2015). The model suggests perfectionism is only adaptive when perfectionistic strivings are complemented with low perfectionistic concerns (healthy perfectionism) (Rice et al., 2007). Furthermore, perfectionism is maladaptive when perfectionistic strivings are complemented with high perfectionist concerns (unhealthy perfectionism) (Rice et al., 2007). The model concludes that unhealthy perfection is related to more pathology and negative outcomes than non-perfectionism (Rice et al., 2007, Smith et al., 2015).
|
Case study Rachael is a psychology student and working hard to get high marks in her degree. Rachael believes her peers and teachers expect her to achieve only high distinctions. Rachael is so afraid of making a mistake, she constantly procrastinates her studies. Rachael consistently feels sick before completing exams as she is afraid she will be judged and not live up to everyone's expectations. Rachael feels socially isolated from her peers and despite getting good marks, never feels good enough. She has low self-esteem, is highly self-critical and feels down and depressed. Rachael is suffering from unhealthy perfectionism which is causing depressive symptoms. She has yet to find effective coping strategies and is at risk of developing a more serious disorder such as MDD. |
Signs perfectionism is making you or someone else depressed
Here are five common signs and symptoms to look out for.
1. Never feeling perfect Despite constantly striving for perfection, you never seem to attain it. It doesn't matter how much you try or how good of a grade you get, you are still never good enough.
2. Success is never celebrated So you got the promotion or the outcome you were hoping for, yet you still don't see a reason to celebrate. Perfectionists constantly find reasons to critique theirs or other's successes. For example: I got an A on my assignment, but I must be such a slow learner as I shouldn't have had to work so hard to achieve the A grade.
3.Feeling isolated and a lack of social support Are you socially withdrawing yourself from the people in your life? Do you feel a lack of social support due to your perfectionistic tendencies? Perfectionists often feel there is a pressure to be perfect from those around them. To cope with this, they often isolate themselves and lose social support.
4. Constant procrastination Are you having difficulty concentrating or making decisions? This could be a sign of both perfectionism and depression. Perfectionists are often so afraid of making mistakes or doing something wrong, that they avoid the task at hand. This can have serious impact on one's social, emotional and professional life.
5. Thinking repeatedly about death or suicide Sometimes the stress and pressure of being perfect can feel too much. You may be thinking about death or having suicidal thoughts and ideations.
If you or someone you know are experiencing any of the above symptoms, it is advised you seek assistance from a mental health professional. There are a range of mental health services that can help. Please refer to the "External Links" section of this page for service information.
Preventive measures
Many preventative measures have been shown to reduce the development and severity of depressive symptoms. Some include:
- Exercise: Exercise is an effective treatment for alleviating depressive symptoms (Cooney et al., 2014). Even low-intensity exercise such as walking can increase energy levels, improve sleep habits and quality and encourage self control and a higher self-esteem (Black Dog Institute, 2019, Cooney et al., 2014).
- Healthy Diet Maintaining good healthy eating habits (e.g eating regularly) can assist in reducing depressive symptoms. A healthy diet maintains good blood sugar levels, hydration and helps individuals to stay focused and avoid lethargic behaviours (Pleva et al., 2012).
- Social connectedness Socially connected individuals report less psychological conditions like depression when compared to those who are less socially connected (Armstrong et al., 2009, (Cruwys et al., 2013). Maintaining connections help individuals feel a sense of belonging, value, good communication and higher trust levels (Cruwys et al., 2013). Individuals are more likely to disclose to someone they value and trust (Armstrong et al., 2009,(Cruwys et al., 2013).
- Healthy Sleep Habits Poor sleeping habits are associated with depressive disorders like MDD (Milojevich et al., 2016). Alternatively, healthy sleeping habits are associated with better mental health outcomes (Berk., 2009). It is important to prioritise good sleep hygiene to lower your risk of developing depressive symptoms (Berk., 2009, Milojevich et al., 2016).
- Mindfulness - Mindfulness practices such as meditation have been shown to reduce or prevent ruminative thoughts and dysfunctional beliefs associated with both perfectionism and depression (Ramell et al., 2004).
- Therapy Therapeutic options significantly help reduce negative perfectionism and alleviate depressive symptoms (Pleva et al, 2006) . Examples of these include Cognitive Behavioural Therapy and Acceptance-based behaviour therapy (ABBT). Both forms have shown success in encouraging awareness and acceptance of perfectionistic behaviours. They help by reducing irrational thinking and anxiety that can come from such behaviours (Ashbaugh et al., 2007, Pleva et al, 2006).
Quiz
Conclusion
While perfectionism appears to be everyone's favourite flaw, it can become a psychological burden for many. The behaviours and beliefs influenced by unhealthy perfectionism are highly associated with the development of MDD. Perfectionism and MDD can have serious impact on one's social, emotional and professional life. There are a range of successful treatment options to help manage both perfectionism and MDD. If you or someone you know is suffering from the negative consequences of perfectionism or depression, it is never to early or late to seek help.
| “ | "Nothing is so awful that you can't talk to anyone about it” - Peg Floundreu Wes., 1984 |
” |
See also
- Perfectionism (Book chapter, 2013)
- Depression and motivation (Book chapter, 2010)
- Personality and motivation (Book chapter, 2010)
References
Ashbaugh, A., Antony, M., Liss, A., Summerfeldt, L., McCabe, R., & Swinson, R. (2007). Changes in perfectionism following cognitive-behavioral treatment for social phobia. Depression And Anxiety, 24(3), 169-177. https://doi.org/10.1002/da.20219
Assari, S., & Lankarani, M. M. (2016). Association Between Stressful Life Events and Depression; Intersection of Race and Gender. Journal of racial and ethnic health disparities, 3(2), 349–356. https://doi.org/10.1007/s40615-015-0160-5
Asseraf, M., & Vaillancourt, T. (2015). Longitudinal Links Between Perfectionism and Depression in Children. Journal of abnormal child psychology, 43(5), 895–908. https://doi.org/10.1007/s10802-014-9947-9
American Psychiatric Association. (2013). Diagnostic and statistical manual of mental disorders (5th ed.). Arlington, VA
Bagby, R. M., Psych, C., Quilty, L. C., & Ryder, A. C. (2008). Personality and depression. Canadian journal of psychiatry. 53(1), 14–25. https://doi.org/10.1177/070674370805300104
Berk, M. (2009). Sleep and depression-theory and practice. Australian family physician, 38(5), 302-304.
Bieling, P. J., Israeli, A. L., & Antony, M. M. (2004). Is perfectionism good, bad, or both? Examining models of the perfectionism construct. Personality and Individual Differences, 36(6), 1373–1385. https://doi.org/10.1016/S0191-8869(03)00235-6
Brunoni, A. R., Ferrucci, R., Fregni, F., Boggio, P. S., & Priori, A. (2012). Transcranial direct current stimulation for the treatment of major depressive disorder: a summary of preclinical, clinical and translational findings. Progress in neuro-psychopharmacology & biological psychiatry, 39(1), 9–16. https://doi.org/10.1016/j.pnpbp.2012.05.016
Cooney, G., Dwan, K., & Mead, G. (2014). Exercise for depression. JAMA, 311(23), 2432–2433. https://doi.org/10.1001/jama.2014.4930
Cruwys, T., Dingle, G. A., Haslam, C., Haslam, S. A., Jetten, J., & Morton, T. A. (2013). Social group memberships protect against future depression, alleviate depression symptoms and prevent depression relapse. Social science & medicine (1982), 98, 179–186. https://doi.org/10.1016/j.socscimed.2013.09.013
Dunkley, D. M., Sanislow, C. A., Grilo, C. M., & McGlashan, T. H. (2006). Perfectionism and depressive symptoms 3 years later: negative social interactions, avoidant coping, and perceived social support as mediators. Comprehensive psychiatry, 47(2), 106–115. https://doi.org/10.1016/j.comppsych.2005.06.003
Floundreu Wes, P. (1984). Protective Behaviors for Personal Safety Parents Families.com. Retrieved 20 October 2019, from https://www.families.com/protective-behaviors-for-personal-safety
Hawley, L. L., Ho, M.-H. R., Zuroff, D. C., & Blatt, S. J. (2006). The relationship of perfectionism, depression, and therapeutic alliance during treatment for depression: Latent difference score analysis. Journal of Consulting and Clinical Psychology, 74(5), 930–942. https://doi.org/10.1037/0022-006X.74.5.930
Hewitt, P., Flett, G., & Ediger, E. (1996). Perfectionism and depression: Longitudinal assessment of a specific vulnerability hypothesis.
Iranzo-Tatay, C., Gimeno-Clemente, N., Barberá-Fons, M., Rodriguez-Campayo, M. Á., Rojo-Bofill, L., Livianos-Aldana, L., Beato-Fernandez, L., Vaz-Leal, F., & Rojo-Moreno, L. (2015). Genetic and environmental contributions to perfectionism and its common factors. Psychiatry research, 230(3), 932–939. https://doi.org/10.1016/j.psychres.2015.11.020
Kendler, K. S., & Myers, J. (2010). The genetic and environmental relationship between major depression and the five-factor model of personality. Psychological medicine, 40(5), 801–806. https://doi.org/10.1017/S0033291709991140
Melrose, S. (2011). Perfectionism and Depression: Vulnerabilities Nurses Need to Understand. Nursing Research and Practice, 2011, pp.1-7.
Milojevich, H. M., & Lukowski, A. F. (2016). Sleep and Mental Health in Undergraduate Students with Generally Healthy Sleep Habits. PloS one, 11(6), e0156372. https://doi.org/10.1371/journal.pone.0156372
Pleva, J., & Wade, T. D. (2007). Guided self-help versus pure self-help for perfectionism: a randomised controlled trial. Behaviour research and therapy, 45(5), 849–861. https://doi.org/10.1016/j.brat.2006.08.009
Ramel, W., Goldin, P. R., Carmona, P. E., & McQuaid, J. R. (2004). The effects of mindfulness meditation on cognitive processes and affect in patients with past depression. Cognitive Therapy and Research, 28(4), 433–455. https://doi.org/10.1023/B:COTR.0000045557.15923.96
Rice, K. G., & Ashby, J. S. (2007). An efficient method for classifying perfectionists. Journal of Counseling Psychology, 54(1), 72–85. https://doi.org/10.1037/0022-0167.54.1.72
Roeloffs, C. A., Fink, A., Unützer, J., Tang, L., & Wells, K. B. (2001). Problematic substance use, depressive symptoms, and gender in primary care. Psychiatric services (Washington, D.C.), 52(9), 1251–1253. https://doi.org/10.1176/appi.ps.52.9.1251
Roxborough, H. M., Hewitt, P. L., Kaldas, J., Flett, G. L., Caelian, C. M., Sherry, S., & Sherry, D. L. (2012). Perfectionistic self-presentation, socially prescribed perfectionism, and suicide in youth: a test of the perfectionism social disconnection model. Suicide & life-threatening behavior, 42(2), 217–233. https://doi.org/10.1111/j.1943-278X.2012.00084.x
Satre, D. D., Leibowitz, A., Sterling, S. A., Lu, Y., Travis, A., & Weisner, C. (2016). A randomized clinical trial of Motivational Interviewing to reduce alcohol and drug use among patients with depression. Journal of consulting and clinical psychology, 84(7), 571–579. https://doi.org/10.1037/ccp0000096
Smith, M., Saklofske, D., Yan, G., & Sherry, S. (2015). Perfectionistic strivings and perfectionistic concerns interact to predict negative emotionality: Support for the tripartite model of perfectionism in Canadian and Chinese university students. Personality And Individual Differences, 81, 141-147. https://doi.org/10.1016/j.paid.2014.09.006
Smith, M. M., Sherry, S. B., Ray, C. M., Lee-Baggley, D., Hewitt, P. L., & Flett, G. L. (2020). The Existential Model of Perfectionism and Depressive Symptoms: Tests of unique contributions and mediating mechanisms in a sample of depressed individuals. Journal of Psychoeducational Assessment, 38(1), 112–126. https://doi.org/10.1177/0734282919877777
Stagg, C. J., & Nitsche, M. A. (2011). Physiological basis of transcranial direct current stimulation. The Neuroscientist : a review journal bringing neurobiology, neurology and psychiatry, 17(1), 37–53. https://doi.org/10.1177/1073858410386614
Stoeber, J. (2012). The 2×2 model of perfectionism: A critical comment and some suggestions. Personality And Individual Differences, 53(5), 541-545. https://doi.org/10.1016/j.paid.2012.04.029
Sullivan, L. E., Fiellin, D. A., & O'Connor, P. G. (2005). The prevalence and impact of alcohol problems in major depression: a systematic review. The American journal of medicine, 118(4), 330–341. https://doi.org/10.1016/j.amjmed.2005.01.007
Vanderhasselt, M., De Raedt, R., Leyman, L., & Baeken, C. (2008). Immediate effects of repetitive transcranial magnetic stimulation on attentional processes are associated with antidepressant treatment outcome. Brain Stimulation, 1(3), 249. https://doi.org/10.1016/j.brs.2008.06.065
Xia, J., He, Q., Li, Y., Xie, D., Zhu, S., Chen, J., Shen, Y., Zhang, N., Wei, Y., Chen, C., Shen, J., Zhang, Y., Gao, C., Li, Y., Ding, J., Shen, W., Wang, Q., Cao, M., Liu, T., Zhang, J., … Wang, X. (2011). The relationship between neuroticism, major depressive disorder and comorbid disorders in Chinese women. Journal of affective disorders, 135(1-3), 100–105. https://doi.org/10.1016/j.jad.2011.06.053
Zuroff, D. C., & Duncan, N. (1999). Self-criticism and conflict resolution in romantic couples. Canadian Journal of Behavioural Science / Revue canadienne des sciences du comportement, 31(3), 137–149. https://doi.org/10.1037/h0087082
Zuroff, D. C., & Fitzpatrick, D. K. (1995). Depressive personality styles: Implications for adult attachment. Personality and Individual Differences, 18(2), 253–365. https://doi.org/10.1016/0191-8869(94)00136-G